Bagi anda yang tengah mencari informasi dokumen dengan extension ppt,pdf,doc yang relevan dengan kata kunci asuhan keperawatan varicella zoster ,kamu telah datang di halaman blog yang pas . Saya admin Chiarafans.club sudah menyiapkan beberapa file dalam bentuk Word, PDF atau Powerpoint dengan beragam tema populer mulai dari kesehatan, lingkungan, bisnis, pendidikan, internet, asuransi, pertanian, dan masih banyak lagi tema menarik yang dapat kamu temukan disini.
asuhan keperawatan varicella zoster Download
| Title | Source | Updated At |
|---|---|---|
| karyatulisilmiah.com | karyatulisilmiah.com | 3 weeks ago |
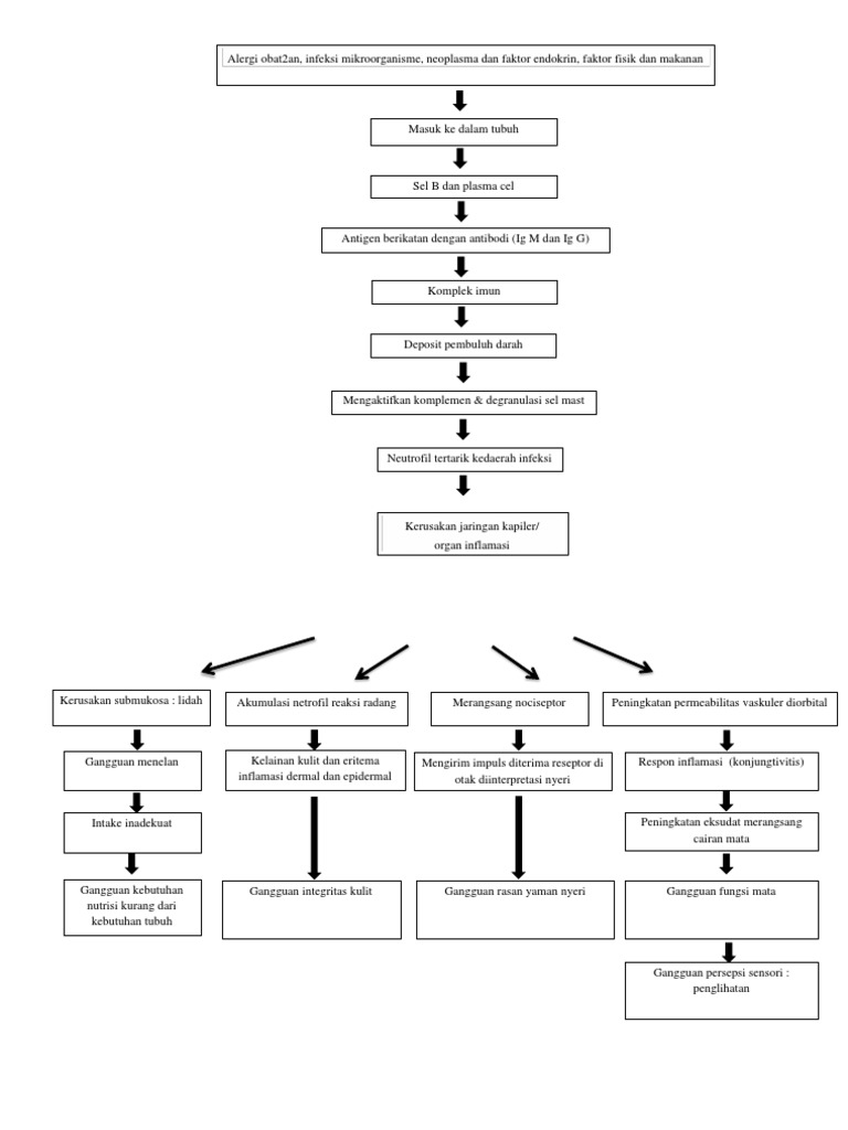
Asuhan Keperawatan Varicella Zoster Preview dan Sample
Unduh eBook Lainnya
Bila kamu ingin cari-cari ebook lain selain asuhan keperawatan varicella zoster. Cukup dengan ketikkan kata kunci yang kamu inginkan di kolom pencarian, dan anda akan temukan dokumen yang berhubungan dengan kata kunci. Baca atau download di smartphone atau laptop kamu sebagai koleksi yang dapat anda baca sewaktu-waktu .
Cari dan temukan bermacam text dan dokumen dengan format Microsoft Word, PDF atau Powerpoint dengan gampang dan gratis. Dapatkan dokumen apa-pun yang kamu mau cuma dengan beberapa cara sederhana .
